Uniapnean hoitoketju (aikuiset)
Hoitoketjun tavoitteena on edistää uniapnean tunnistamista, yhdenmukaistaa sen diagnostiikkaa ja hoidon seurantaa sekä virtaviivaistaa uniapneapotilaan hoitoon pääsyä Etelä-Karjalassa.
Julkaistu maaliskuussa 2026.
Kohderyhmä
Tämän hoitoketjun kohderyhmää ovat kaikki Etelä-Karjalassa toimivat terveydenhuollon ammattilaiset, jotka työssään kohtaavat uniapneapotilaita tai ihmisiä, joilla sitä epäillään, sekä ne Etelä-Karjalassa sijaitsevat terveydenhuollon toimintayksiköt, joissa tutkitaan, hoidetaan tai seurataan uniapneaa tai laaditaan sitä koskevia lähetteitä Etelä-Karjalan keskussairaalaan. Tämä hoitoketju koskee soveltuvilta osin myös maakunnan ulkopuolisia yksityisiä terveydenhuollon toimijoita, mikäli he diagnosoivat, hoitavat tai seuraavat eteläkarjalaisten potilaiden uniapneaa.
Hoidonporrastus
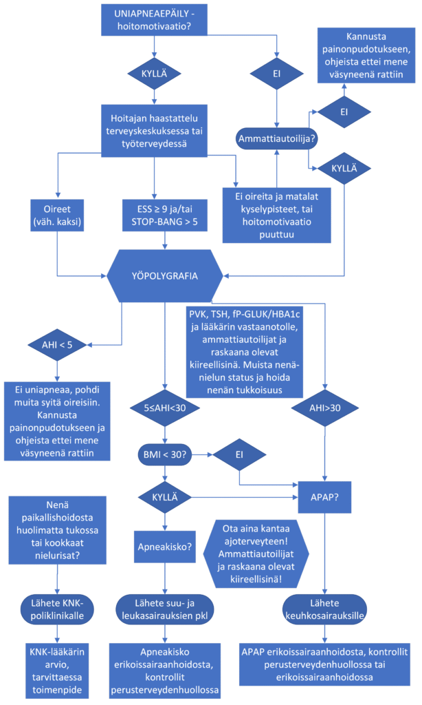
Uniapneaa epäiltäessä diagnostiset tutkimukset tehdään perusterveydenhuollossa, työterveyshuollossa tai yksityissektorilla ennen lähetteen laatimista erikoissairaanhoitoon. Jos yksityisellä tai työterveyshuollossa ei ole mahdollista tehdä suppeaa unitutkimusta, tulee potilas ohjata itse hakeutumaan perusterveydenhuoltoon, jossa potilas haastatellaan ja tutkitaan tämän hoitoketjun mukaisesti ja laaditaan tarvittaessa lähete erikoissairaanhoitoon. Poikkeuksen muodostavat ehdotonta vireyttä vaativassa ammatissa työskentelevät (kuten ammattiautoilijat), jotka voidaan uniapneaa epäiltäessä lähettää ilman unitutkimusta suoraan erikoissairaanhoitoon, mikäli lähettävässä yksikössä ei ole mahdollista tehdä suppeaa unitutkimusta.
Elintapahoidon (kuten painonpudotus, asentohoito eli selällään nukkumisen välttäminen, tupakoinnin lopettaminen) ohjaus ja seuranta tapahtuu perusterveydenhuollossa, työterveydessä tai yksityissektorilla.
Uniapnean CPAP-laitehoito aloitetaan keuhkosairauksien poliklinikalla, ja uniapneapurentakisko valmistetaan suu- ja leukasairauksien poliklinikalla Etelä-Karjalan keskussairaalassa. CPAP-laitehoidon (etä)seuranta tapahtuu perusterveydenhuollossa tai keuhkopoliklinikalla (työkyvyn osalta ammattiautoilijoilla työterveydessä), hammaskiskon seuranta perusterveydenhuollossa.
Uniapnea voi vaikuttaa ajoterveyteen ja ammattiautoilijan työkykyyn. Ammattiautoilijoiden (ja muiden ehdotonta vireyttä vaativissa ammatissa työskentelevien) CPAP-hoidon tai muun hoidon tehoa ja hoitomyöntyvyyttä tulee seurata työterveyshuollossa säännöllisesti vähintään vuoden välein. Jos lakisääteistä työterveyshuoltoa ei ole, tapahtuu seuranta keuhkopoliklinikalla. R2-ei-ammattiautoilijoiden kohdalla seuranta tapahtuu vuosittain perusterveydenhuollossa tai keuhkopoliklinikalla.
Lähettävän yksikön toiminta uniapneaa epäiltäessä
Uniapnea on kansantauti, ja sen diagnosointi tapahtuu perusterveydenhuollossa, työterveydessä tai yksityissektorilla uniapneaan viittaavien oireiden, löydösten ja suppean unitutkimuksen perusteella. Uniapnean diagnosointi on mielekästä vain, jos ihminen on motivoitunut ja halukas sen hoitoon. Poikkeuksen muodostavat ammattiautoilijat (ja muut ehdotonta vireyttä vaativassa ammatissa toimivat), joille unitutkimus on aiheellista tehdä aina uniapneaa epäiltäessä, vaikkei hoitomotivaatiota olisi.
Kun uniapneaheräily herää, kannattaa potilas ohjata ensin sairaanhoitajan vastaanotolle haastattelua varten. Jotta oleelliset asiat tulevat kysytyksi ja kirjatuksi, on suositeltavaa käyttää alla olevaa haastattelupohjaa. Haastattelu voidaan toteuttaa myös puhelimitse, etävastaanottona tai Oma Ekhva – kyselynä (ei vielä käytössä).
Oireet, kuten väsymys, kuorsaus, aamupäänsärky, pakkonukahtelu, unenaikaiset hengityskatkot, yöhikoilu, yöheräily, levoton yöuni, muistin ja keskittymiskyvyn heikkeneminen, mielialahäiriöt, lisääntynyt yöllinen virtsaamistarve, suun kuivuminen nukkuessa, kurkun karheus, närästys.
Muut sairaudet: erityisesti sydän- ja verisuonisairaudet, diabetes, mahdollinen muistisairaus ja tämän vaikeusaste
Lääkitys (erityisesti PKV-lääkkeet)
Kysely: ESS (Epworth Sleepiness Scale). Myös Stop-Bang-kyselyä voi käyttää
Ammatti ja ajokorttiluokka. Kysy potilaalta Traficomin ohjeen mukaisesti:
- Ovatko (uniapnean) oireet aiheuttaneet ongelmia töissä tai liikenteessä?
- Kuinka usein hän on joutunut läheltä-piti-tilanteisiin tai onnettomuuksiin väsymyksen tai rattiin nukahtamisen takia?
- Kuinka usein hän kokee olonsa väsyneeksi ajaessaan autoa?
Tupakointi ja päihteiden käyttö
Painoindeksi (BMI)
Väsymyksen muiden syiden selvittely (onko muita väsymystä aiheuttavia sairauksia, kuinka monta tuntia potilas nukkuu yleensä yössä?)
Onko potilas halukas ja motivoitunut APAP-laitehoitoon/apneakiskohoitoon, jos uniapnea todetaan?
Huom! Jos potilaalla on pitkä tupakkatausta tai astmaepäily, tulee tehdä spirometria bronkodilataatiokokeella ja 2 viikkoa PEF-seurantaa.
Sairaanhoitaja pyytää lääkäriltä lähetteen unitutkimukseen (suppea yöpolygrafia), jos potilaan
- ESS- tai Stop-Bang-kyselyn pisteet ovat koholla ja/tai
- potilaalla on vähintään kaksi uniapneaan viittaavaa oiretta
- lisäksi potilaan tulee olla motivoitunut hoitoon, jos uniapnea todetaan, tai potilas työskentelee ehdotonta vireyttä vaativassa ammatissa.
Jos ilmenee selviä vireystilan ongelmia liikenteessä, tulee kysyä lääkärin kannanottoa, muista tuloksista riippumatta.
Pyydetään verikokeet: Pieni verenkuva (PVK), TSH, ja fP-GLUK tai HBA1c
Kun haastattelu on tehty, ja unitutkimuksen lausunto ja verikokeiden tulokset ovat valmiit, ohjataan potilas lääkärin vastaanotolle tutkimista ja lähetteen laatimista varten.
Lähettävä lääkäri: Jos potilaalla ei unitutkimuksen perusteella ole uniapneaa, tulee pohtia muita syitä oireilun taustalla. Jos potilaalla taas on unitutkimuksen perusteella hoitoa vaativa uniapnea, tekee lähettävä lääkäri yleisstatuksen ja nenä-nielustatuksen (Mallampati-luokka, nenän tukkoisuus, polyypit, nielurisojen koko). Hän kertoo potilaalle uniapneadiagnoosin, varmistaa että potilas on halukas tämän hoitoon, ottaa kantaa potilaan ajoterveyteen, ja laatii tämän jälkeen lähetteen erikoissairaanhoitoon alla olevien ohjeiden mukaisesti. Kun unitutkimuksessa todetaan uniapnea, kirjaa lähettävä lääkäri vastaanottokäynnin yhteydessä sairauskertomukseen pitkäaikaisdiagnoosin G47.3 Uniapnea. Jos kyseessä on ehdotonta vireyttä vaativassa ammatissa työskentelevä (kuten ammattiautoilija), jolla ei ole hoitomotivaatiota, tulee konsultoida keuhkolääkäriä. Jos potilaan nenä on tukkoinen, tulee aloittaa tämän hoito. Lähettävän lääkärin tulee myös kysyä potilaalta, saako hänet liittää uniapnean digihoitopolulle, ja kirjata tieto tästä lähetteeseen. Ohjeista potilas ottamaan Oma Ekhva käyttöön verkkosivuilla tai kännykkäsovelluksena.
Lähete erikoissairaanhoitoon?
Jos potilaalla todetaan oireinen uniapnea ja hän on motivoitunut tämän hoitoon, tulee laatia lähete erikoissairaanhoitoon. Lähete kohdistetaan keuhkosairauksille, suu- ja leukasairauksille tai korva-, nenä- ja kurkkutaudeille alla olevien kriteerien sekä oheisen vuokaavion mukaisesti.
- Potilaalla on obstruktiivinen uniapnea ja apnea-hypopnea-indeksi (AHI) > 15/h, tai AHI > 5/h ja potilaalla on arkea haittaavat uniapneaoireet.
- Potilas voidaan lähettää uniapneakiskohoitokonsultaatioon erikoissairaanhoitoon, jos CPAP-hoito ei ole onnistunut ja potilaan BMI < 30.
- Apneakiskohoito voidaan tehdä ilman CPAP-hoitokokeilua, jos potilas kieltäytyy CPAP-hoidosta, AHI on < 30/h ja BMI < 30.
- Potilaan hampaisto mahdollistaa uniapneakiskon teon (arvioidaan suu- ja leukasairauksien poliklinikalla).
- Apneakiskoa ei tehdä kuorsaajille, joilla ei ole diagnosoitu uniapneaa.
- Uniapneakiskojen seuranta tehdään perusterveydenhuollossa, korjaustarpeen arvio ja korjaukset tehdään erikoissairaanhoidossa.
- Ammattiautoilijat ja muissa riskiammateissa olevat käsitellään yksilöllisesti.
- Potilas on motivoitunut ja halukas CPAP-laitehoitoon ja hänellä on todettu:
- Keskivaikea tai vaikea obstruktiivinen tai sekamuotoinen uniapnea (AHI>15/h) ja lisäksi potilaalla on joko (vähintään) kaksi uniapneaan sopivaa oiretta ja/tai ESS-pisteet tai Stop-Bang-pisteet koholla
- Lievä obstruktiivinen tai sekamuotoinen uniapnea (AHI 5-15/h), mutta hyvin runsaat oireet
- Sentraalinen uniapnea
- Jos potilaan uniapnea on asentoriippuvainen, eli hengityskatkoja ja hengityksen vaimentumia esiintyy vain selinmakuulla nukkuessa (ja AHI on normaali muissa asennoissa), on ensisijainen hoitomuoto asentohoito: selällään nukkumisen välttäminen, joko kiinnittämällä yöpaidan selkään tennispallo, tai hankkimalla omakustanteisesti apuvälineliikkeestä erityinen uniapneavyö. Tämä ohjeistetaan potilaalle perusterveydenhuollosta. Jos asentohoito ei auta riittävästi tai se ei sovellu käytettäväksi, ja potilas on CPAP-hoitoon motivoitunut, voidaan laatia lähete keuhkosairauksien poliklinikalle
- Ammattiautoilijan ja raskaana olevan uniapnean ensisijainen hoitomuoto on CPAP ja se tulee aloittaa kiireellisesti, eli I-kiireellinen lähete keuhkopoliklinikalle
- Ammattiautoilijan (tai muun ehdotonta vireyttä vaativassa ammatissa työskentelevän) uniapneaepäily, mutta lähettävässä yksikössä ei ole mahdollisuutta unitutkimukseen ➡️ I-kiireellinen lähete keuhkosairauksille
- Ei BMI-rajaa
- Operatiivinen hoito harvoin parantaa uniapnean eli huomioi uniapnean muu hoito
- Oireiset uniapneapotilaat, joilla on hyvin kookkaat nielurisat (gradus III-IV). Myös oireiset uniapneapotilaat, joiden nenähengitys ei toimi lääkehoidosta huolimatta (nenäkortisoni ja öljykostutus) tai CPAP-hoito ei onnistu nenän tukkoisuudesta johtuen, voidaan lähettää KNK-lääkärin arvioon
- Ei BMI-rajaa
Uniapnean hoitoketjun laatimisen yhteydessä on laadittu erillinen läheteohje.
Uniapnealähetteen tulee sisältää oleelliset esitiedot (käytännössä hoitoketjun haastatteluohjeen mukaiset esitiedot), haastattelun jälkeen -kappaleessa mainittujen verikokeiden tulokset, lääkärin toteamat statuslöydökset, ajokorttiluokka ja lähettävän lääkärin kannanotto ajoterveyteen, tieto potilaan halukkuudesta uniapnean hoitoon, sekä suppean unitutkimuksen lausunto kokonaisuudessaan, jos lausunto ei ole luettavissa LifeCaresta. Lähetteessä tulee myös lukea tieto siitä, saako potilaan liittää uniapnean digihoitopolulle. Jos lähete ei sisällä tarvittavia tietoja, se palautetaan täydennystä varten.
Uniapnean CPAP-laitehoito ja uniapneakiskohoito aloitetaan kiireettömästi. Tähän poikkeuksena: ehdotonta vireyttä vaativassa ammatissa työskentelevien (kuten ammattiautoilijat) ja raskaana olevien uniapnean ensisijainen hoitomuoto on CPAP, joka tulee aloittaa kiireellisesti. Nämä potilaat tulee lähettää I-kiireellisenä keuhkopoliklinikalle.
Tärkeää huomioitavaa
- CPAP-laitehoito aloitetaan vain potilaalle, joka itse on laitehoitoon halukas, ja joka itse kykenee poistamaan CPAP-maskin kasvoiltaan. Jos potilas ei esimerkiksi muistisairauden vuoksi kykene luotettavasti ilmaisemaan halukkuuttaan laitehoitoon, tai hän ei kykene käyttämään käsiään, ei laitehoitoa voida aloittaa.
- Uniapnean CPAP-laitehoito aloitetaan potilaalle korkeintaan kahdesti. Kolmanteen aloitusyritykseen potilas otetaan vain erityisen painavasta syystä.
- Jos potilaalla on todettu uniapnea, jonka laitehoito on päättynyt, voidaan laatia uusi lähete uuteen CPAP-aloitukseen ilman unitutkimuksen uusimista, jos seuraavat ehdot täyttyvät:
- potilas on halukas ja motivoitunut laitehoitoon
- potilaan paino on oleellisesti ennallaan (BMI +- 5 kg/m2)
- unitutkimus on tehty viiden vuoden sisällä, ja sen lausunto kokonaisuudessaan liitetään lähetteeseen.
- Jos määräät potilaan uniapnean vuoksi tilapäiseen suulliseen ajokieltoon, määrää hänet ajokieltoon toistaiseksi, älä määräajaksi.
- Jos uniapneapotilas pyytää lääkärinlausuntoa ajoterveydestään, tai hänen ajoterveyttään täytyy muusta syystä arvioida (esimerkiksi ammattiautoilija vuosittain työterveydessä), tulee potilaan itse pyytää hoitavasta yksiköstä tuloste 30 vrk tai 90 vrk CPAP-etäseurannasta ja toimittaa se lääkärille, jolta hän lausuntoa pyytää. CPAP-laitekäyttö on säännöllistä, jos laitetta käytetään vähintään 70% öistä ja laite on käytössä keskimäärin vähintään 4 tuntia käyttö-öinä. Kysy potilaalta myös ESS-pisteet ja Traficomin ajoterveysohjeen kolme vireystilakysymystä, sen selvittämiseksi, onko potilaalla väsymystä tai vireystilan ongelmia liikenteessä. Epäselvässä tilanteessa voit konsultoida keuhkolääkäriä.
- Jos potilaan ajoterveys täytyy selvittää objektiivisesti (esimerkiksi ammattiautoilijan tai R2-ei-ammattiautoilijan CPAP-laitekäyttö ei kehotuksesta huolimatta ole riittävää), ohjaa potilas hakeutumaan omakustanteisesti terveysperusteiseen ajokykyarvioon. Pyydä potilasta toimittamaan tämän lausunto itsellesi. Terveysperusteisia ajokykyarvioita tekevät useimmat autokoulut.
- Jos CPAP-hoitopotilaalla on ongelmia tai kysyttävää CPAP-laitehoidostaan, ohjeista potilasta tutustumaan uniapnean digihoitopolkuun ja tarvittaessa soittamaan itse unihoitajalle puhelintunnilla. Potilas on saanut unihoitajan puhelinnumeron CPAP-laitehoidon aloituksen yhteydessä. Jos kyseessä on ammattiautoilija, voit konsultoida keuhkolääkäriä tarvittaessa puhelimitse.
- Jos olet epävarma, miten uniapneapotilaan kanssa tai uniapneaa epäiltäessä tulisi toimia, etkä löydä uniapnean Käypä hoito -suosituksesta, tästä hoitoketjusta tai sen liitteistä vastausta kysymykseesi, voit soittaa Etelä-Karjalan keskussairaalan keuhkokonsultille arkisin virka-aikaan.
Tämä hoitoketju on laadittu moniammatillisen työryhmän toimesta, erikoissairaanhoidon ja perusterveydenhuollon yhteistyönä, ja sitä päivitetään tarpeen vaatiessa.
Työryhmän jäsenet
Severi Seppälä, työryhmän puheenjohtaja, ylilääkäri, keuhkosairaudet, Ekhva
Antti Pakkanen, ylilääkäri, suu- ja leukasairauksien poliklinikka, Ekhva
Kimmo Tikkinen, ylilääkäri, korva-, nenä- ja kurkkutaudit, Ekhva
Minna Häyhä, ylilääkäri, avopalveluiden johtaja, Ekhva
Sami Raasakka, ylilääkäri, Lappeen ja Länsi-Saimaan alue, Ekhva
Katri Toivakka, esihenkilö, keuhkosairauksien poliklinikka, Ekhva
Christina Leinonen, tiimivastaava, keuhkosairauksien poliklinikka, Ekhva
Taija Turkia, unihoitaja, hengityshoitaja, keuhkosairauksien poliklinikka, Ekhva
Tiina Tarhila, unihoitaja, keuhkosairauksien poliklinikka, Ekhva

